******365上市公司(英国)集团-官方网站
英国上市公司365
当前位置:思政教育>>网络思政

喜讯:我校在第六届全区大学生网络文化节和2019年全区高校网络教育优秀作品推选展示活动中获佳绩

来源:学工部(处)思政办    发布时间:2020-01-10    撰稿人:吴佳    摄影:    校对:    审核:

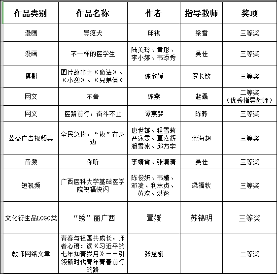
  近期,自治区教育厅下发了《关于公布第六届全区大学生网络文化节和2019年全区高校网络教育优秀作品推选展示活动获奖名单的通知》,我校在漫画、摄影、公益广告、网文等类别中有10件作品获奖,其中二等奖2项,三等奖8项,赵磊老师荣获网文优秀指导老师,张慈娟老师的网络文章荣获二等奖。

   

版权:英国上市公司365党委学生工作部、学生工作处
地址:南宁市双拥路22号留4栋(校本部)
南宁市武华大道武鸣段336号综合楼 (武鸣校区)
电话: 0771-5358512 (校本部) 0771-5358512 (武鸣校区)